#LC496. 【单调栈模板】下一个更大元素 I

【单调栈模板】下一个更大元素 I

你好,同学。很高兴看到你开始挑战经典的单调性问题。在NOI(全国青少年信息学奥林匹克)中,处理“寻找最近的更大/更小元素”是进阶数据结构的基础。

下面我将以金牌教练的视角,为你剖析这道题目。


一、 题目描述 (NOI 竞赛风格)

题目名称:下一个更大元素 I (Next Greater Element I) 时间限制:1.0s 内存限制:256MB

【问题描述】 给定两个不包含重复元素的整数数组 nums1nums2 ,其中 nums1nums2 的子集。 对于 nums1 中的每个元素 nums1[i],找出其在 nums2 中对应位置右侧的第一个比它大的元素。 如果在 nums2 中不存在这样的元素,则该位置输出 1-1

【输入格式】 输入文件名为 next.in。 第一行包含两个整数 nnmm,分别表示 nums1nums2 的长度。 第二行包含 nn 个整数,表示 nums1 的元素。 第三行包含 mm 个整数,表示 nums2 的元素。

【输出格式】 输出到文件 next.out。 输出一行 nn 个整数,用空格隔开,表示对应的“下一个更大元素”。

【样例 1 输入】

3 4
4 1 2
1 3 4 2

【样例 1 输出】

-1 3 -1

【数据范围】

  • 1nm10001 \le n \le m \le 1000
  • 0nums1[i],nums2[i]1040 \le nums1[i], nums2[i] \le 10^4
  • nums1nums2 中所有整数互不相同

二、 预备知识点

  1. 栈 (Stack):后进先出 (LIFO) 的线性数据结构。

  2. 单调栈 (Monotonic Stack):一种特殊的栈,栈内元素始终保持单调递增或单调递减。它是解决“寻找右侧/左侧第一个大于/小于值”问题的 O(N)O(N) 神器。

  3. 哈希映射 (Hash Map / std::unordered_map):用于快速建立 nums2 元素与其“下一个更大元素”之间的映射关系。


三、 启发式思维引导 (草稿纸上的推演)

第一步:暴力思考 (Brute Force)

如果我们要直接解,思路是:遍历 nums1 中的每个数 xx,在 nums2 中先找到 xx 的位置,再往右扫描。

  • 时间复杂度分析:找位置 O(M)O(M),往右扫 O(M)O(M),总共 NN 个数,复杂度 O(N×M)O(N \times M)
  • 优化点:能否预处理 nums2,一次性算出 nums2所有元素的“下一个更大元素”?

第二步:图形化模拟 (单调栈推演)

好的,同学。既然代码你已经熟悉了,我们现在抛开复杂的语法,用最形象的方式把这道题的逻辑“刻”在脑子里。

在 NOI 竞赛中,这种思路被称为**“找大哥”模型**。


第一步:生活化类比——“排队找大哥”

想象 nums2 是一排正在排队的人,每个数字代表一个人的身高

规则如下:

  1. 每个人都想在右边找到第一个比自己的人(也就是他的“大哥”)。
  2. 如果找到了,这个“大哥”的身高就是他的答案。
  3. 如果直到队尾都没找到,他的答案就是 -1

第二步:启发式模拟(请在草稿纸上跟我画图)

我们拿 nums2 = [2, 1, 5, 3, 4] 来举例。

请你在纸上画一个“暂候室”(这是一个栈,待找大哥的集合,并且因为后面元素入栈前和栈顶元素比较过才决定是否进栈,所以栈内具有单调性,只递增或递减),所有还没找到大哥的人,都要去那里等。

  1. 2号入场

    • 暂候室是空的,2号没看到大哥。
    • 动作:2号进入暂候室蹲着。
    • 纸上状态:暂候室 [2](底→顶)
  2. 1号入场

    • 1号看了一眼暂候室最顶上的2号。
    • 1号(身高1)比2号(身高2)矮,1号没法当2号的大哥。
    • 动作:1号也进入暂候室,蹲在2号肩膀上。
    • 纸上状态:暂候室 [2, 1]
  3. 5号入场(关键时刻!):

    • 5号看了一眼暂候室顶上的1号
    • 5号(身高5)比1号高!
    • 动作:1号开心地跳出来,记录:1的大哥是5(可以用哈希表map或者数组array/vector来记)
    • 5号接着看现在顶上的2号
    • 5号也比2号高!
    • 动作:2号也跳出来,记录:2的大哥是5
    • 暂候室空了,5号进去蹲着。(5还没找到大哥)
    • 纸上状态:暂候室 [5]
  4. 3号入场

    • 3号比5号矮。
    • 动作:3号进入暂候室,蹲在5号肩膀上。
    • 纸上状态:暂候室 [5, 3]
  5. 4号入场

    • 4号比顶上的3号高。
    • 动作:3号跳出来,记录:3的大哥是4
    • 4号看下一位(5号),4号比5号矮。
    • 动作:4号进入暂候室,蹲在5号肩膀上。
    • 纸上状态:暂候室 [5, 4]

最后扫尾: 队排完了,5号和4号还在暂候室里。说明他们右边没大哥了。 记录:5的大哥是-1,4的大哥是-1


第三步:为什么这叫“单调栈”?

你观察一下刚才草稿纸上的暂候室:

  • 里面的人从底到顶,身高是不是一定是从高到矮排队的?(比如 [5, 3][5, 4]
  • 逻辑推理:因为只要来了一个高个子,他就会把里面比他矮的人全部“踢”走(并成为他们的大哥)。
  • 所以,暂候室里的元素永远保持单调性。这就是单调栈

第四步:时间与空间复杂度分析

在 NOI 比赛中,我们要学会“数次数”:

  • 时间复杂度

    • 虽然代码里有 for 循环嵌套 while 循环,看起来像 O(M2)O(M^2)
    • 其实不然!你看,每一个人(数字)最多只会进暂候室一次,也最多出暂候室一次
    • 如果有 MM 个数字,总动作次数就是 2M2M
    • 所以复杂度是 O(M)O(M),这在竞赛中是非常优秀的线性复杂度!
  • 空间复杂度

    • 最坏情况下(比如身高是递减的),所有人都会挤在暂候室里。
    • 所以我们需要一个大小为 MM 的栈,复杂度是 O(M)O(M)

第五步:读题时的关键词总结

在 NOI 题目中,如果你看到以下表达,基本就是暗示你用这种“找大哥”模型:

  1. “找右边第一个比它大的...” —— 典型的单调栈。
  2. “找左边第一个比它小的...” —— 也是单调栈(只不过是从左往右扫,或者找比自己小的)。
  3. “视野距离”/“能看到多少人” —— 每个人在遇到比自己高的人之前,中间有多少人。
  4. “柱状图中最大的矩形” —— 左右边界的延伸就是找第一个比自己矮的。

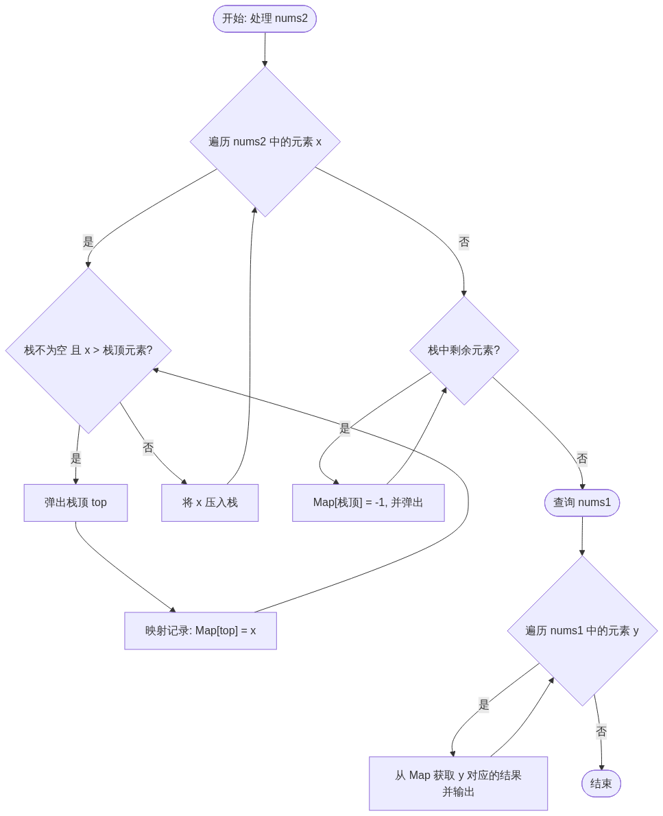
四、 算法流程图

在 NOI 编程中,我们通常使用 std::stackstd::unordered_map

graph TD
    A(["开始: 处理 nums2"]) --> B{"遍历 nums2 中的元素 x"}
    B -- "是" --> C{"栈不为空 且 x > 栈顶元素?"}
    C -- "是" --> D["弹出栈顶 top"]
    D --> E["映射记录: Map[top] = x"]
    E --> C
    C -- "否" --> F["将 x 压入栈"]
    F --> B
    B -- "否" --> G{"栈中剩余元素?"}
    G -- "是" --> H["Map[栈顶] = -1, 并弹出"]
    H --> G
    G -- "否" --> I(["查询 nums1"])
    I --> J{"遍历 nums1 中的元素 y"}
    J -- "是" --> K["从 Map 获取 y 对应的结果并输出"]
    K --> J
    J -- "否" --> L(["结束"])

五、 读题关键词总结 (如何识别这类题?)

在做 OI 题目时,看到以下关键词,要立刻联想到单调栈

  1. “右侧第一个比当前值大/小”:这是单调栈的最典型特征。
  2. “子集且不重复”:暗示了你可以通过哈希表或数组下标(如果值域小的话)建立唯一映射。
  3. “相对顺序”:如果题目要求在原序列中找关系,通常涉及线性扫描。
  4. O(N+M)O(N+M) 限制”:当 N,MN, M 达到 10510^5 级别时,暴力 O(NM)O(NM) 会超时,必须考虑单调栈。

六、 优化建议 (针对 NOI 实际比赛)

  1. 值域优化:如果题目中 nums2[i]nums2[i] 的范围很小(比如 01050 \sim 10^5),在 NOI 比赛中,使用 int mp[100005] 数组代替 unordered_map 速度会更快,且能避免哈希冲突带来的常数开销。
  2. 栈的实现:可以使用 int stk[MAXN], top = 0; 手写栈,比 std::stack 更快且方便调试。

在 NOI 读题时,看到以下组合描述,请立即联想“单调栈”:

  1. “第一个比...大” (First Greater)
  2. “在右侧/左侧” (On the right/left side)
  3. “不含重复元素”:暗示可以用数值作为哈希表的 Key。
  4. O(n)O(n) 时间要求”:这是单调栈与暴力 O(n2)O(n^2) 的核心区别。

教练点评: 单调栈是“空间换时间”和“延时处理”思想的结晶。本题通过栈暂时“存住”还没找到答案的数,等到“强者”出现时一并处理。掌握了这个模型,你就掌握了处理所有区间最值边界问题的金钥匙。加油!